全球半导体量检测设备市场全景:细分市场加速突围
半导体量检测设备是半导体制造设备的核心细分赛道之一,位列第四大细分领域,是保障芯片良率的核心支撑,更是半导体制造设备赛道的关键细分领域。其市场规模位列半导体设备第四大细分领域,贯穿晶圆制造、封装测试等核心环节,从纳米级缺陷检测到关键尺寸量测,直接决定芯片性能与可靠性。每一代制程的微缩演进,从14nm到7nm、5nm乃至3nm,都会对量检测设备的精度、速度和灵敏度提出指数级增长的要求,这种技术倒逼式升级,成为驱动市场持续增长的最强劲引擎。
2024年,全球半导体产业复苏态势明朗,量检测设备市场同步呈现稳健增长格局。全球市场层面,不同机构统计数据显示规模区间集中在120.8亿美元至168.8亿美元之间,其中QYResearch调研数据为120.8亿美元,预计2025-2031年复合年增长率(CAGR)将达4.9%,2031年有望增至168.3亿美元。增长动力主要来自三大核心方向:先进逻辑芯片制程持续突破带来的工艺控制需求、3DNAND存储与高带宽存储器(HBM)领域的产能扩张,以及AI芯片异构集成、堆叠封装等复杂结构带来的检测难度升级。
尤其在AI产业爆发式增长的背景下,HBM芯片市场规模预计2025年将达120亿美元,其封装环节对高精度检测设备的需求呈井喷态势,进一步打开市场增长空间。
这一增长趋势与全球半导体制造设备整体市场的复苏形成强烈呼应。2024年全球半导体制造设备出货金额达1171亿美元,同比增长10%,其中前端晶圆加工设备与后端封装测试设备均实现显著增长,为量检测设备提供了广阔的应用场景。
值得注意的是,中国大陆已成为全球最大的量检测设备市场,2017-2021年市场规模年复合增长率高达31.74%,国内晶圆厂的持续扩产与国产化替代需求,正推动中国市场成为全球量检测设备增长的核心引擎。
从市场结构来看,半导体检测和量测设备呈现明显的细分领域分化。根据VSLIResearch的统计,检测设备占比62.6%,是市场的主导板块,包括无图形晶圆缺陷检测设备、图形晶圆缺陷检测设备、掩膜检测设备等,直接关系到芯片制造过程中的缺陷筛查与良率控制;量测设备占比为33.5%,涵盖三维形貌量测设备、薄膜膜厚量测设备、套刻精度量测设备等,聚焦于关键尺寸与工艺参数的精准把控。
在第三代半导体领域,随着碳化硅(SiC)等材料的广泛应用,无损检测成为市场新需求,传统化学腐蚀法的低效、破坏性弊端日益凸显,推动检测技术向光学化、高速化升级。
全球市场格局呈现出典型的寡头垄断特征。美国科磊公司(KLA)通过持续并购不断完善技术和产品矩阵,在全球处于绝对主导地位,尤其在高端检测领域占据核心话语权。此外,美国应用材料、日本日立高科技、雷泰光电等企业凭借数十年的技术积累、严密的专利壁垒和深厚的客户粘性,共同占据了全球90%以上的市场份额。
在国内市场,这种垄断格局更为显著,科磊公司的市场占比超过50%,国内厂商在技术性能、品牌认可度等方面仍面临较大差距。
在国产替代的浪潮下,国内半导体量检测设备企业正加速突围,尽管目前国产厂商合计市场份额仍不到5%,但一批优秀企业已在细分领域实现突破,形成各具特色的竞争格局。
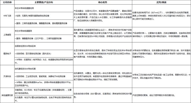
中科飞测作为国内半导体前道量检测领域的领军企业,构建了最为全面的产品线布局,同时覆盖晶圆缺陷检测和关键尺寸量测等核心环节。公司的核心优势在于深厚的技术积累与完整的产品矩阵,其设备已成功进入中芯国际、长江存储等国内头部晶圆厂,并获得批量订单,代表了国产替代的最高水平。不过,在 3nm 及以下先进制程领域,公司产品仍面临与国际巨头的性能差距,且半导体设备研发投入大、周期长,持续的高强度研发对其盈利能力构成持续压力。
上海睿励是国内最早专注半导体前道量测的拓荒者之一,其薄膜量测设备经过长期市场验证,成为细分领域的拳头产品。依托多年的行业经验和被龙头设备商中微公司控股的背景,上海睿励获得了稳定的资金支持与产业资源协同,在特定量测领域建立了坚实的客户信任。但受限于产品线相对单一,公司在缺陷检测等关键领域布局较弱,过去一段时期的市场拓展速度略显缓慢,亟需通过技术创新拓宽产品边界。
精测电子则凭借跨界优势强势入局。作为显示面板检测设备的绝对龙头,精测电子拥有雄厚的资金实力,稳定的面板业务为其半导体业务提供了强大的现金流支撑,同时其在光学检测、自动化控制等领域的技术积累可实现跨领域协同。目前公司产品已涵盖膜厚量测、关键尺寸量测、电子束缺陷检测等多个品类,其中明场设备已完成首台套交付,与国内主流晶圆厂建立了合作关系。不过,作为半导体领域的新进入者,其在前道量检测核心技术的沉淀深度与国际品牌的认可度仍有待提升,面临面板业务与半导体业务双线作战的激烈竞争压力。
天准科技的突围路径则聚焦于技术融合创新。公司源自工业机器视觉领域,通过战略并购获得了半导体前道量检测的高起点技术平台,尤其擅长将先进的 AI 算法与机器视觉技术相结合,为核心技术平台的国产化与智能化赋能。在 AI 驱动检测的趋势下,这种技术融合能力成为重要竞争力,但半导体制造工艺复杂度极高,公司仍需快速深化对半导体工艺的理解,同时完成跨国技术整合与团队融合,才能在要求严苛的半导体设备领域站稳脚跟。
除了这些行业中坚力量,一批新锐企业正以技术创新打破现有格局。大连创锐光谱深耕第三代半导体缺陷检测领域,其推出的 SiC-MAPPING532 系统是国际首台套基于瞬态光谱技术的第三代半导体缺陷检测设备,实现了碳化硅衬底位错缺陷的无损检测,目前已进入国内头部客户体系并实现海外交付,成为少数出口高端检测设备的本土企业;深圳新凯来则通过全方位布局,在湾芯展上集中展出包括光学检测设备在内的16款产品,覆盖半导体制造前道全环节,其旗下子公司万里眼推出的90GHz超高速实时示波器,打破《瓦森纳协定》的技术封锁,支持 3-5nm 制程芯片测试,补齐了高端测试设备的国内空白。
在第三方检测服务领域,胜科纳米等企业也实现了快速成长。2025 年上半年,胜科纳米实现营业收入 2.39 亿元,同比增长 29.03%,在失效分析、材料分析等细分领域占据领先地位,2024 年国内市场占有率约为 7.44%,成为半导体产业链专业化分工趋势下的重要受益者。
展望未来,半导体量检测设备市场将在技术迭代与国产替代的双重驱动下持续增长。一方面,制程微缩、材料创新与封装工艺复杂化将推动检测设备向更高精度、更快速度、更智能化方向发展,AI 算法、无损检测、多维度融合检测等技术将成为竞争核心;另一方面,国内晶圆厂扩产需求与国产化替代政策红利叠加,将为本土企业提供广阔的市场空间。尽管国际巨头的垄断格局短期内难以彻底改变,但随着国内企业在技术研发、产品迭代、客户服务等方面的持续突破,国产量检测设备的市场份额有望稳步提升,从细分领域替代走向全面竞争,逐步构建自主可控的半导体检测设备产业链,为中国半导体产业的高质量发展提供核心支撑。正如行业人士所言,中国是全世界最大的芯片试炼场,也必将成为全球半导体技术创新的重要一极,量检测设备的国产突围之路,正是这一进程的生动缩影。
特别声明:以上内容(如有图片或视频亦包括在内)为自媒体平台“网易号”用户上传并发布,本平台仅提供信息存储服务。
逼急了?网约车司机将车子开到几百公里外深山,公司找到车时已被钢筋插土、胶水粘牢!
父亲工龄48年,退休金每月才880元,我找去社保局,工作人员却愣了:他15年前就是高级工程师,特殊津贴每月16480
山东青岛95后女设计师参观父母新房,进门两眼一黑,全程尖叫:太丑了,好炸裂!全程把关防不住老爸灵机一动
“孩子掉下去了”,6天婴儿摔致颅内出血,涉事月子中心突然宣布破产要关停


